Services
Retail Experience Strategy
I help brands translate their identity into meaningful physical environments. With a background in architecture and over two decades of experience in luxury retail design, I advise brands on how spatial design, customer journey, and brand storytelling come together to create impactful retail experiences.
• Retail concept development
• Store layout and spatial planning
• Material and fixture language development
• Retail design system and brand alignment
Pop-Up & Experiential Retail
Pop-ups and temporary installations provide brands with opportunities to create memorable, story-driven experiences. I work with brands to design immersive retail environments that translate brand narratives into engaging physical spaces.
• Pop-up retail concept development
• experiential retail design
• spatial storytelling and visual direction
• customer journey planning
Visual Storytelling & Creative Development
I explore how emerging AI tools can expand the possibilities of visual storytelling and concept development. Through projects such as Taiwan Natives, I experiment with character design, narrative worlds, and AI-assisted visual creation to imagine new forms of brand expression across physical and digital experiences.
• concept art and visual world-building
• AI-assisted creative prototyping
• narrative and character-driven brand concepts
• creative direction for story-driven experiences
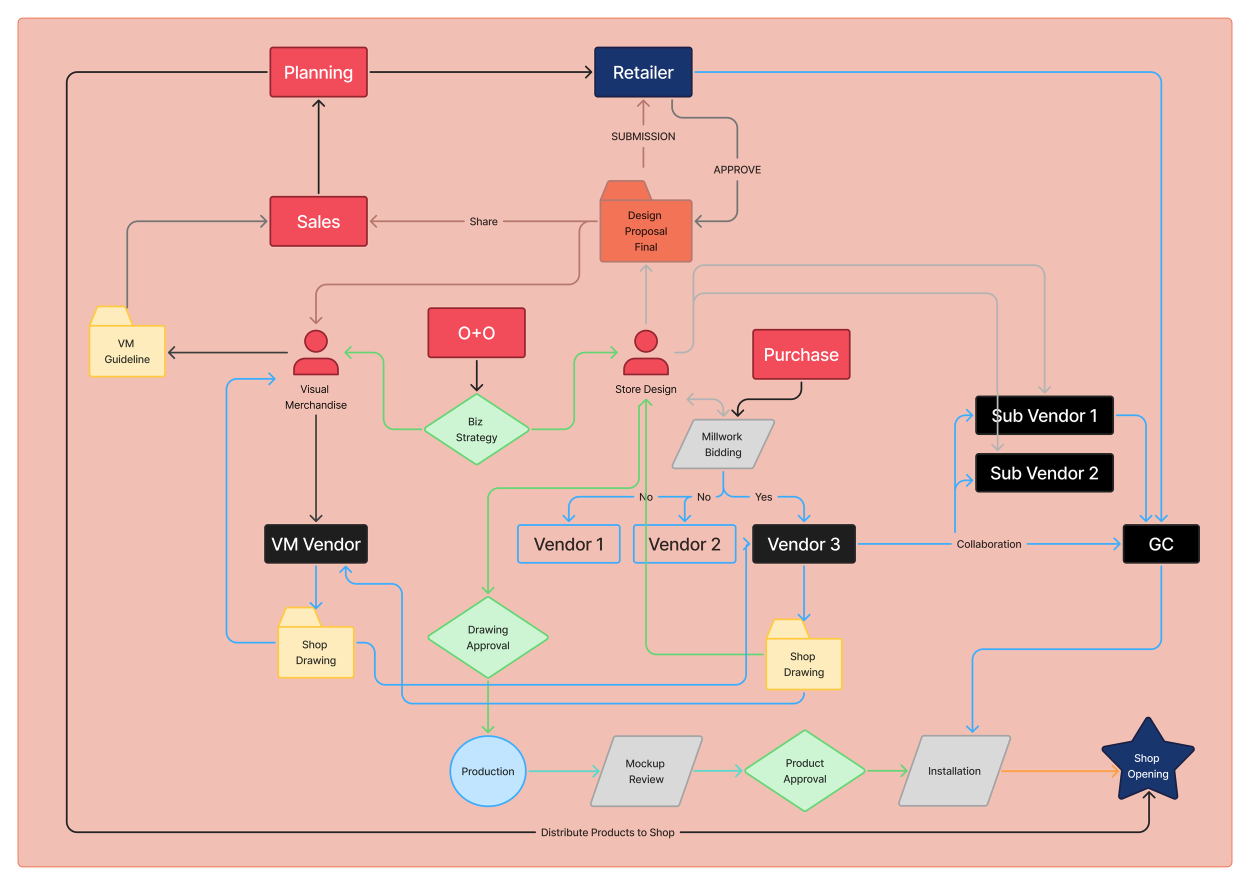
WORKFLOW
STORE DESIGN - Design Phase
WORKFLOW
STORE DESIGN - Production Phase
